各省、自治区、直辖市及计划单列市、新疆生产建设兵团工业和信息化主管部门、通信行业主管部门:
为贯彻落实《关于深入推进新型工业化产业示范基地建设的指导意见》,做好国家新型工业化产业示范基地管理工作,促进产业集聚集群区规范发展和提质增效,推进制造强国建设,工业和信息化部研究制定了《国家新型工业化产业示范基地管理办法》。现印发给你们,请遵照执行。
附件:国家新型工业化产业示范基地管理办法
工业和信息化部
2017年1月3日
国家新型工业化产业示范基地管理办法
第一章 总 则
第一条 为贯彻落实创新、协调、绿色、开放、共享的新发展理念,推进制造强国战略实施,进一步加强国家新型工业化产业示范基地(以下简称国家示范基地)管理工作,促进产业集聚集群区规范发展和提质增效,根据工业和信息化部等五部门《关于深入推进新型工业化产业示范基地建设的指导意见》要求,制定本办法。
第二条 国家示范基地是指现有产业园区(集聚集群区)按照新型工业化要求改造提升,经省级示范基地培育创建,形成的主导产业特色鲜明、发展水平和规模效益居行业领先地位,在协同创新、集群集约、智能融合、绿色安全等方面具有示范作用,走在全国前列的产业集聚集群区。
第三条 国家示范基地评审和管理遵循公平、公正、公开原则,结合《中国制造2025》产业布局要求,统筹规划,合理布局,规范、有序推进。
第四条 工业和信息化部负责国家示范基地评审及相关管理工作。各省、自治区、直辖市及计划单列市、新疆生产建设兵团工业和信息化主管部门、通信行业主管部门(以下统称省级工业和信息化主管部门、通信行业主管部门)负责组织本地区国家示范基地申报和省级示范基地的创建管理工作,配合工业和信息化部对国家示范基地进行指导和管理。
第五条 国家示范基地分两个系列,即规模效益突出的优势产业示范基地(以下简称优势产业示范基地)和专业化细分领域竞争力强的特色产业示范基地(以下简称特色产业示范基地)。
第六条 国家示范基地的主要产业领域包括:装备制造业、原材料工业、消费品工业、电子信息产业、软件和信息服务业、军民融合,以及新兴的产业领域,重点包括:工业设计、研发服务、工业物流等服务型制造领域,高效节能、先进环保、资源循环利用、安全产业、应急产业等节能环保安全领域,工业互联网、数据中心等围绕“互联网+”涌现的新产业、新业态等。
第七条 支持国家经济技术开发区、边境经济合作区、跨境经济合作区等创建国家示范基地。支持革命老区、民族地区、边疆地区、困难地区等特殊类型地区产业集聚集群发展,对特殊类型地区国家示范基地的申报和评价标准给予适当放宽。
第二章 申报条件
第八条 国家示范基地申报条件主要包括以下方面:
(一)产业实力和特色。主要衡量申报基地产业规模、集聚程度、产业特色、市场竞争力、行业地位等方面情况。含2项优势产业示范基地条件、3项特色产业示范基地条件和1项通用条件。
(二)创新能力。主要衡量申报基地创新投入、创新平台、创新成果、协同创新等方面情况。含2项优势产业示范基地条件和3项通用条件。
(三)质量效益。主要衡量申报基地生产效率、质量管理、品牌建设等方面情况。含1项优势产业示范基地条件和3项通用条件。
(四)节能环保。主要衡量申报基地节能减排、清洁生产、绿色制造、可再生能源利用等方面情况。含2项优势产业示范基地条件和3项通用条件。
(五)集约程度。主要衡量申报基地土地集约利用等方面情况。含3项优势产业示范基地条件。
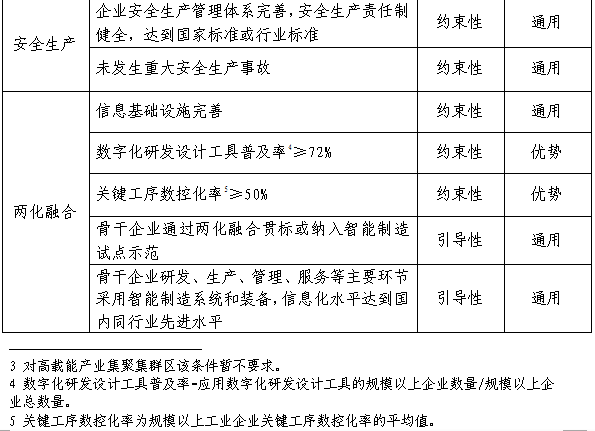
(六)安全生产。主要衡量申报基地安全生产的管理和效果等方面情况。含2项通用条件。
(七)两化融合。主要衡量申报基地信息基础设施、信息化水平、智能制造等方面情况。含2项优势产业示范基地条件和3项通用条件。
(八)公共服务。主要衡量申报基地公共服务平台、设施建设等方面情况。含2项通用条件。
(九)发展环境。主要衡量申报基地人力资源保障、地方政府支持等方面情况。含2项通用条件。
(十)合法合规。主要衡量申报基地合规性、规划制定、命名规范等方面情况。含4项通用条件。
国家示范基地申报条件具体要求附后,可根据实际发展情况进行动态调整。
第九条 支持新兴的产业领域示范基地的培育,对于以新产业、新业态为主导产业的国家示范基地,将参照以上方面,根据实际情况对具体条件及时调整完善。
第三章 工作程序
第十条 国家示范基地申报材料由所在地政府有关管理机构或地市级政府提交省级工业和信息化主管部门、通信行业主管部门审查后,报工业和信息化部。所申报基地原则上应为省级示范基地。申报的具体要求以每年发布的通知为准。
第十一条 国家示范基地申报要求如下:
(一)申报材料包括:
申报单位所在地省级工业和信息化主管部门、通信行业主管部门的上报文件;
国家示范基地申报表;
创建国家示范基地工作方案;
示范基地产业发展规划及省级工业和信息化主管部门、通信行业主管部门组织的专家论证意见(原件);
示范基地空间布局图;
申报单位所在地政府落实专项支持资金的证明文件。
(二)申报材料中的有关数据以各级统计机构和职能部门公开数据为准。
(三)申报采取网上填报与纸版材料报送相结合的方式。省级工业和信息化主管部门、通信行业主管部门将本地区申报材料电子版通过“示范基地在线报送系统”报工业和信息化部,并提交申报材料原件一式两份。
第十二条 工业和信息化部组织专家和第三方机构结合申报材料进行评估(必要时进行实地考察),评估结果征求财政部、环境保护部和商务部等有关部门意见,形成审核意见,并在工业和信息化部门户网站公示15个工作日。
第十三条 工业和信息化部对符合条件的产业集聚集群区进行公告,授予“国家新型工业化产业示范基地(示范内容·所在地)”称号,每年集中公告和授牌一次。
第四章 管理方式
第十四条 国家示范基地名录及发展情况将在工业和信息化部门户网站公布,并适时更新。
第十五条 国家示范基地每年4月30日前将上一年度发展情况及需要协调解决的问题通过省级工业和信息化主管部门、通信行业主管部门报工业和信息化部。
第十六条 工业和信息化部每年从产业实力、质量效益、创新能力、绿色、集约、安全、融合水平、发展环境等方面,组织对国家示范基地发展质量进行评价,发布评价结果,以星级体现(星级越高表示发展质量越好),作为国家示范基地分级分类指导及动态管理的基础和依据。
第十七条 工业和信息化部重点依托发展水平居全国领先地位、具有很强带动性的国家示范基地,实施卓越提升计划。对综合评价结果为五星的国家示范基地,经遴选,确定为“中国制造2025”卓越提升试点示范基地,培育具有全球影响力和竞争力的先进制造基地。
第十八条 工业和信息化部对国家示范基地进行动态管理,实行退出机制。及时将退出结果通报财政部、国土资源部、环境保护部和商务部等有关部门。
国家示范基地如发生重大或特别重大生产安全事故,或者发生Ⅱ级或Ⅰ级突发环境污染事件,直接公告退出,不再对其进行发展质量评价。
对综合评价结果为三星以下的国家示范基地,给予提醒、通报,责令整改;对连续两次综合评价结果为三星以下的,公告退出,以保持示范基地发展的先进性。
第十九条 对已授牌的国家示范基地,如发现弄虚作假,直接公告退出,并暂停所在省、自治区、直辖市、计划单列市下一年度的申报工作。
第二十条 加强部门协调和部省联动,集中各方资源,支持国家示范基地发展和优势项目建设。加强对示范基地发展情况的监测分析,建立常态化信息收集、挖掘和共享机制,加大对示范基地典型经验宣传推广力度。
第五章 附 则
第二十一条 本办法自2017年2月1日起实施,《创建国家新型工业化产业示范基地管理办法(试行)》(工信部规〔2009〕358号)同时废止。
附件:国家新型工业化产业示范基地申报条件





关注中循协官方微信